Статья была полезной?
На платформе есть возможность настроить автоматическое напоминание ученикам о том, что им необходимо сдать задание в уроке, если они этого еще не сделали.
В статье будет рассмотрено создание процесса для отправки напоминаний. Такой процесс поможет организовать дедлайны на сдачу заданий в уроках или поддерживать постоянный контакт с учениками.
Рассмотрим на примере, когда уроки в тренинге открываются каждые два дня и нужно напомнить ученикам о необходимости сдать задание за сутки и за 12 часов до открытия следующего урока. Если ученик не отправил задание спустя 2 дня после открытия урока, то будет отправлено уведомление сотруднику, чтобы он связался с учеником и спросил, какие у него возникли трудности.
Настройка процесса будет зависеть от типа расписания в тренинге: общее для всех или индивидуальное для каждого ученика. В статье рассмотрены оба варианта.
Содержание:
1. Настройка напоминаний, когда в тренинге используется общее расписание для всех
2. Настройка напоминаний, когда в тренинге используется индивидуальное расписание
1. Настройка напоминаний, если в тренинге настроено общее расписание
Для начала нам нужно создать следующие объекты:
В нашем примере пользователи будут получать доступ к тренингу по группе, поэтому в настройках доступа тренинга мы отметили вариант доступа «выбранные группы и те, кто купил тренинг» и выбрали нужную группу.

1.2 Процесс для отправки уведомлений
Процесс создайте по объекту «Ученики» («Пользователи»), тип проверки — периодическая проверка. Добавьте такое условие входа, по которому получают доступ к тренингу пользователи. Так как в нашем примере пользователи будут получать доступ по группе, мы добавили условие «В группе».

Общая схема процесса:
1. Процесс для напоминаний, если в тренинге настроено общее расписание


Пример части процесса для первого урока. Весь процесс будет состоять из трех таких частей, как показано в схеме процесса.


Ожидание условия (блоки № 3, 10, 17). В этих блоках система в течение 24 часов будет ожидать, появился ли у пользователя ответ на урок. Для этого добавьте условие «Участник тренинга», выбрав тренинг, урок и параметр «Ответил». Также добавьте таймаут 1 день.

Ожидание условия (блоки № 5, 7, 12, 14, 19, 21). В этих блоках система в течение 12 часов будет ожидать, появился ли у пользователя ответ на урок. Для этого добавьте условие «Участник тренинга», выбрав тренинг, урок и параметр «Ответил». Также добавьте таймаут 12 часов.

Операция «Отправить сообщение» (Блоки № 4, 6, 11, 13, 18, 20). В данных блоках напишите текст, который будет отправлен пользователям в качестве уведомлений:


Также можно использовать другие типы отправки сообщений, например, отправить письмо по рассылке или отправить сообщение в соц.сеть. В текст сообщения вы можете добавить ссылку на урок для удобства.

- Операция «Уведомить сотрудника» (Блоки № 8, 15, 22). В этих блоках напишите текст для сотрудников и укажите одного или нескольких сотрудников из списка вручную, которые будут получать уведомления.

Таким образом у вас будет настроен процесс, который будет отправлять пользователям уведомления с заданным интервалом времени, если пользователь не отправил ответ в уроке. Вы можете по своему усмотрению дополнять процесс, например, добавить начисление бонусных рублей для тех, кто сдал задание вовремя.
Обратите внимание: во время и после настройки процесса рекомендуем его тестировать, чтобы убедиться, что процесс работает в точности с вашей задачей.
2. Настройка напоминаний, если в тренинге настроено индивидуальное расписание
Создадим следующие объекты:
2.1 Тренинг с индивидуальным расписанием
Создайте в аккаунте тренинг с заданиями в уроках.
Выберите расписание с типом «У каждого ученика свое» и задайте задержку для открытия уроков. В нашем примере будет использована задержка с интервалом в два дня. Подробнее о том, как установить индивидуальное расписание открытия уроков для учеников в статье.
В нашем примере пользователи будут получать доступ к тренингу по группе, поэтому в настройках доступа тренинга отмечаем вариант доступа «выбранные группы и те, кто купил тренинг» и выбираем нужную группу.

2.2 Процесс для отправки уведомлений
Процесс создайте по объекту «Ученики» («Пользователи»), тип проверки — периодическая проверка. Условие входа добавьте такое, по которому получают доступ к тренингу пользователи. Так как в нашем примере пользователи будут получать доступ по группе, поэтому добавим условие «В группе».

Общая схема процесса:
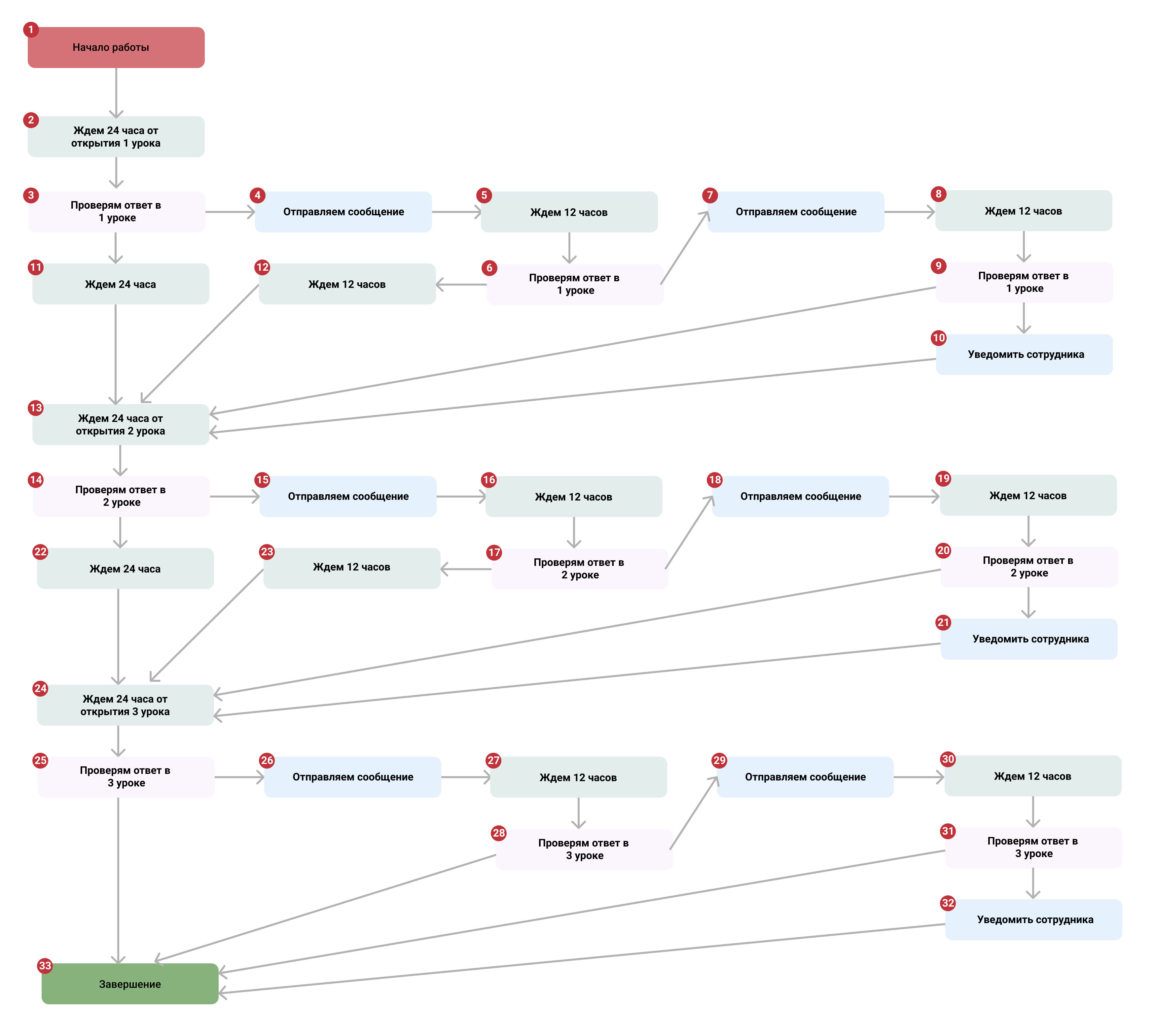
2. Процесс для напоминаний, если в тренинге настроено индивидуальное расписание


Пример части процесса для первого урока. Весь процесс будет состоять из трех таких частей, как показано в схеме процесса.


Задержка (блоки № 5, 8, 12, 16, 19, 23, 27, 30). В этих блоках в качестве задержки укажите 12 часов:

- Условие (блоки № 3, 6, 9, 14, 17, 20, 25, 28, 31). В этих блоках система будет проверять наличие у пользователя ответа на урок. Для этого добавьте условие «Участник тренинга», выбрав тренинг, урок и параметр «Ответил».

Операция «Отправить сообщение» (Блоки № 4, 7, 15, 18, 26, 29). В этих блоках напишите текст, который будет отправлен пользователям в качестве уведомлений:


Также можно использовать другие типы отправки сообщений, например, отправить письмо по рассылке или отправить сообщение в соц.сеть. В текст сообщения вы можете добавить ссылку на урок для удобства.

- Операция «Уведомить сотрудника» (Блоки № 10, 21, 32). В этих блоках напишите текст для сотрудников и укажите одного или нескольких сотрудников из списка вручную, которые будут получать уведомления.

Таким образом у вас будет настроен процесс, который будет отправлять пользователям уведомления с заданным интервалом времени, если пользователь не отправил ответ в уроке. Вы можете по своему усмотрению дополнять процесс, например, добавить начисление бонусных рублей для тех, кто сдал задание вовремя.
Обратите внимание: во время и после настройки вашего процесса рекомендуем его тестировать, чтобы убедиться, что процесс работает в соответствии с вашей задачей.
авторизуйтесь